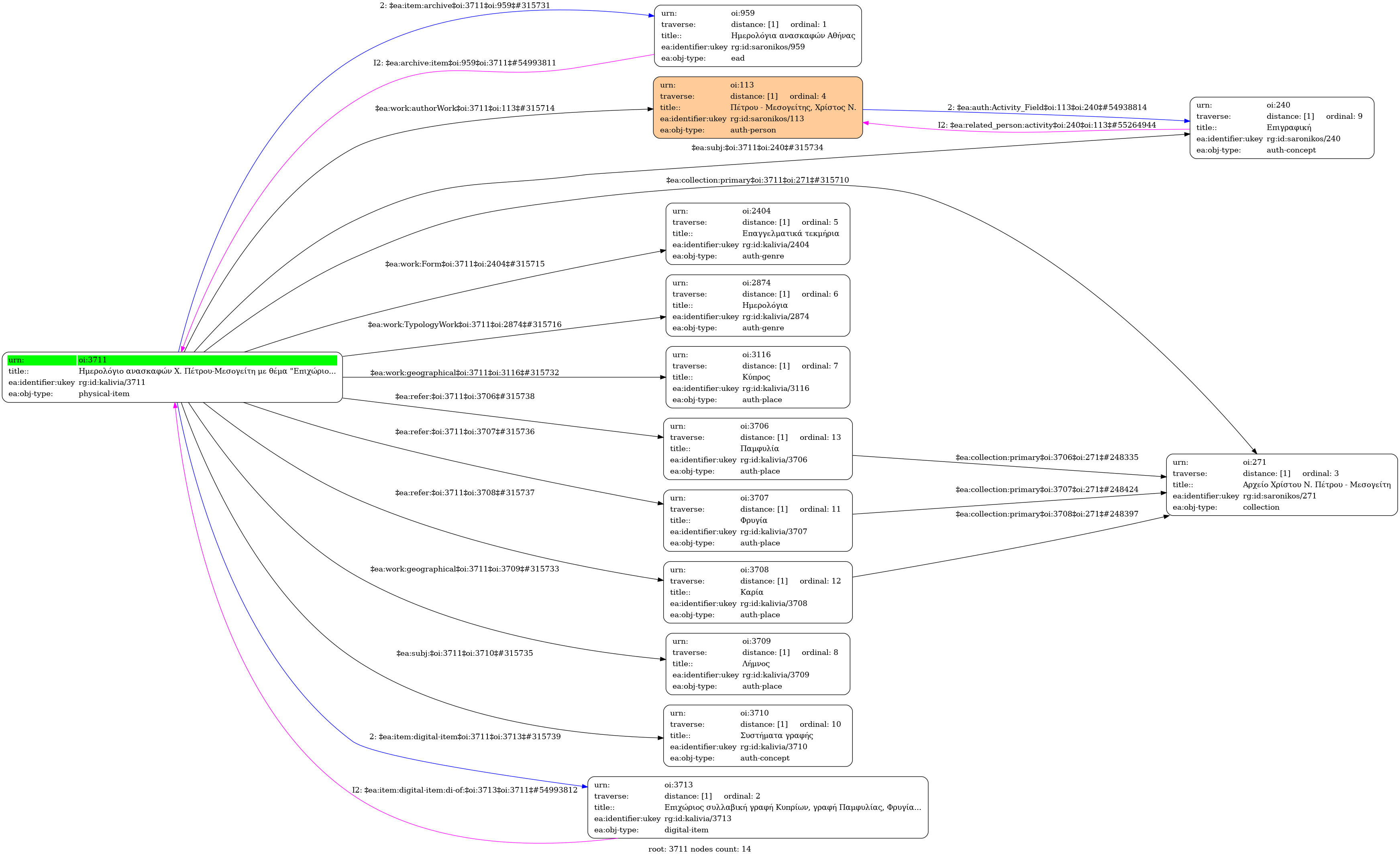
- Physical-item (Document)
- Αρχειακές Συλλογές Δημοτικής Βιβλιοθήκης Καλυβίων
- Α1.Υ1.Σ1.Υ3.Φ10003
- Κείμενο
- Αρχείο Χρίστου Ν. Πέτρου - Μεσογείτη
- Ελληνικά |
- 18 December 1930 [18 Δεκεμβρίου 1930]
- Πέτρου - Μεσογείτης, Χρίστος Ν. (1909-1944)
- Επαγγελματικά τεκμήρια
- Κύπρος | Λήμνος
- Χειρόγραφη
- Περιέχει εικονογράφηση
- 28 σελίδες : Τετράδιο ; 14,5 εκ. x 19,5 εκ.
-
- Πρωτότυπο
Ημερολόγιο ανασκαφών Χ. Πέτρου-Μεσογείτη με θέμα "Επιχώριος συλλαβική γραφή Κυπρίων, γραφή Παμφυλίας, Φρυγίας και Καρίας, επιγραφή Λήμνου" [1930-12-18]
Αvailable digital documents
Επιχώριος συλλαβική γραφή Κυπρίων, γραφή Παμφυλίας, Φρυγίας και Καρίας,, επιγραφή Λήμνου
Description: Επιχώριος συλλαβική γραφή Κυπρίων, γραφή Παμφυλίας, Φρυγίας και Καρίας,, επιγραφή Λήμνου (pdf) [entire] Book Reader
Licence: Αναφορά Δημιουργού - Παρόμοια Διανομή 4.0 Διεθνές (CC BY-SA 4.0)
Size: 15.8 MB


