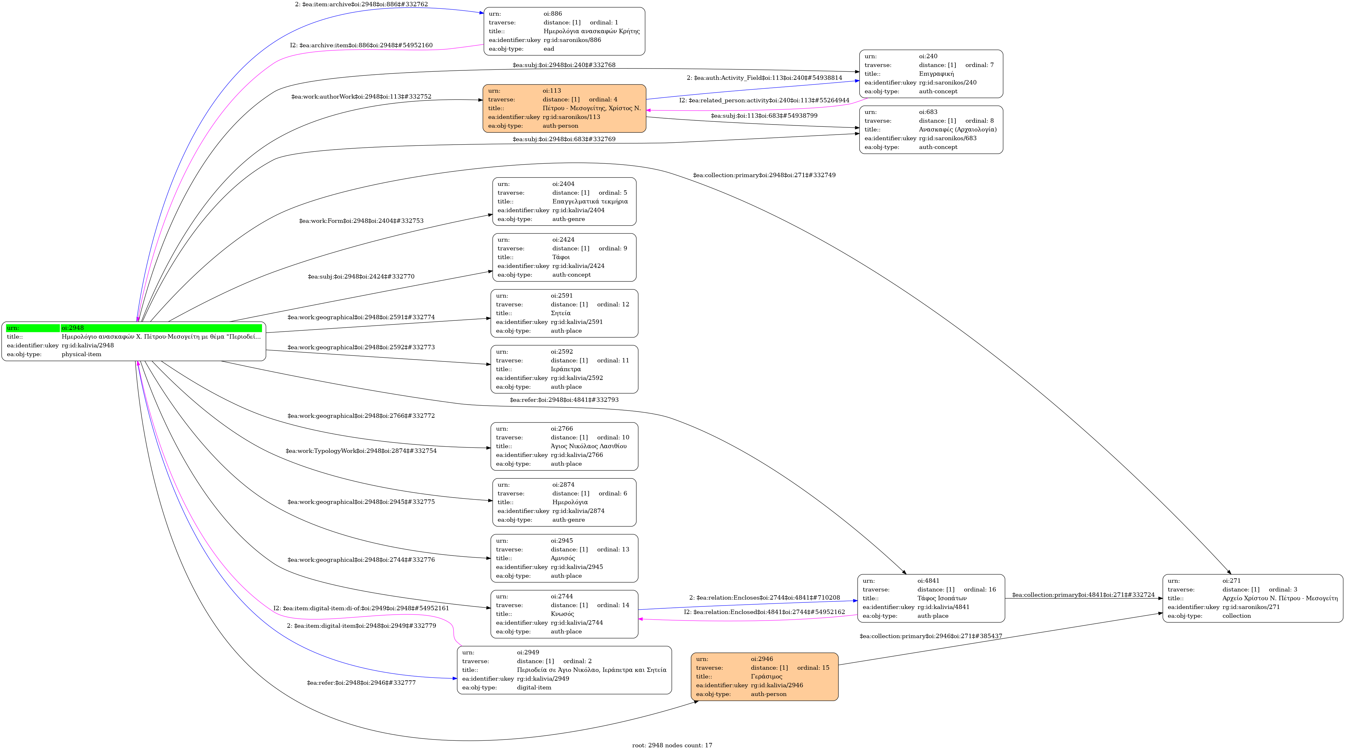
- Physical-item (Document)
- Αρχειακές Συλλογές Δημοτικής Βιβλιοθήκης Καλυβίων
- Α1.Υ1.Σ1.Υ2.Φ20004
- Κείμενο
- Αρχείο Χρίστου Ν. Πέτρου - Μεσογείτη
- Ελληνικά
- Πέτρου - Μεσογείτης, Χρίστος Ν. (1909-1944)
- Επαγγελματικά τεκμήρια
- Agios Nikolaos | Ierapetra | Sitia | Αμνισός | Knossos
- Χειρόγραφη
- Περιέχει εικονογράφηση
- 47 σελίδες : Μπλοκ σημειώσεων ; 13 εκ. x 20 εκ.
-
- Περιέχει βιβλιογραφικές αναφορές
-
- Πρωτότυπο
Ημερολόγιο ανασκαφών Χ. Πέτρου-Μεσογείτη με θέμα "Περιοδεία σε Άγιο Νικόλαο, Ιεράπετρα και Σητεία"
Αvailable digital documents
Περιοδεία σε Άγιο Νικόλαο, Ιεράπετρα και Σητεία
Description: Περιοδεία σε Άγιο Νικόλαο, Ιεράπετρα και Σητεία (pdf) [entire] Book Reader
Licence: Αναφορά Δημιουργού - Παρόμοια Διανομή 4.0 Διεθνές (CC BY-SA 4.0)
Size: 13.5 MB


