- Φυσικό τεκμήριο (Έγγραφο)
- Αρχειακές Συλλογές Δημοτικής Βιβλιοθήκης Καλυβίων
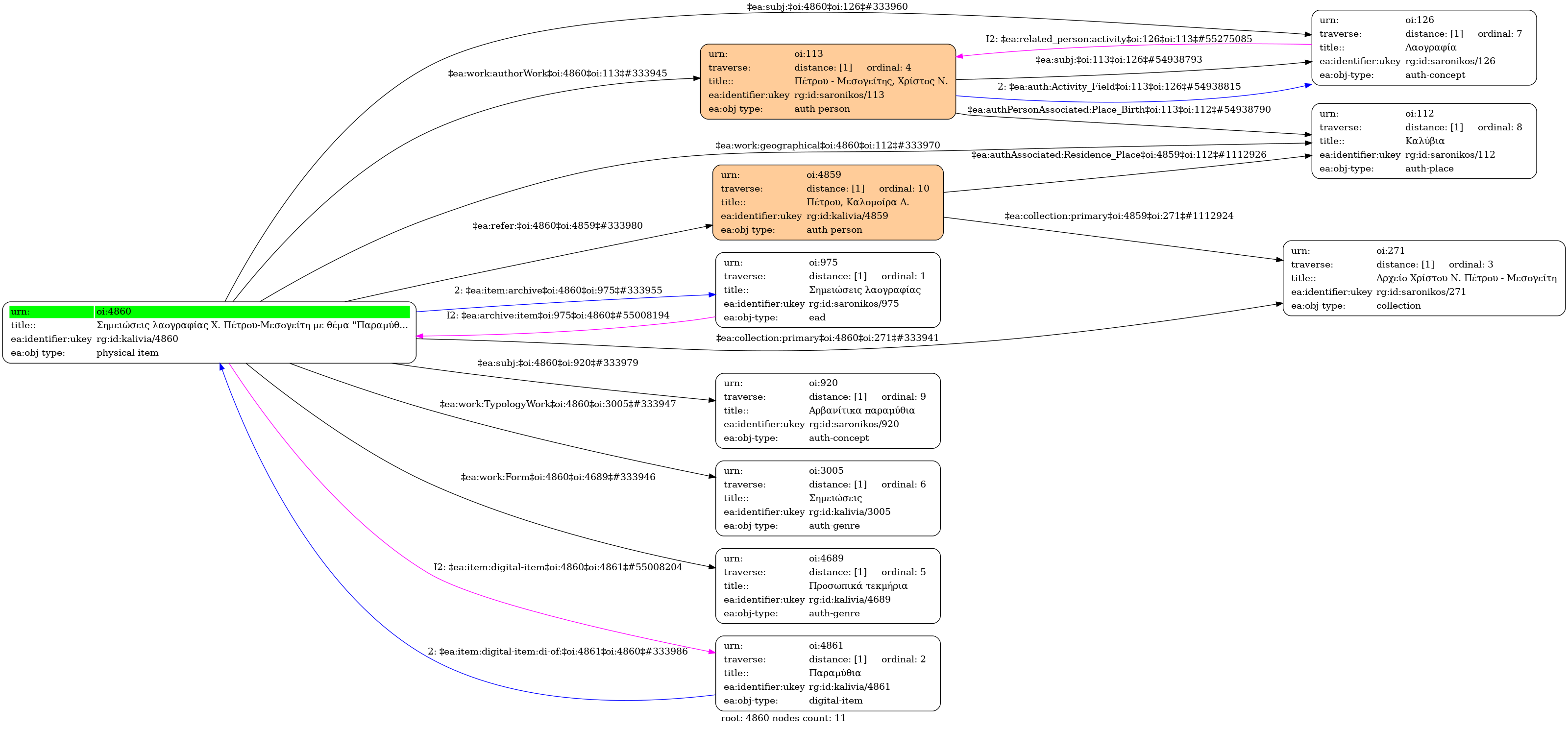
- Α1.Υ1.Σ2.Υ1.Φ10006
- Κείμενο
- Αρχείο Χρίστου Ν. Πέτρου - Μεσογείτη
- Αρβανίτικα | Ελληνικά
- Πέτρου - Μεσογείτης, Χρίστος Ν. (1909-1944)
- Προσωπικά τεκμήρια
- Καλύβια
- Χειρόγραφη
- Δεν περιέχει εικονογράφηση
- 14 σελίδες
-
- Πρωτότυπο
Σημειώσεις λαογραφίας Χ. Πέτρου-Μεσογείτη με θέμα "Παραμύθια"
Διαθέσιμα ψηφιακά τεκμήρια
Παραμύθια
Περιγραφή: Παραμύθια (pdf) [entire] Ξεφύλλισμα pdf
Άδεια: Αναφορά Δημιουργού - Παρόμοια Διανομή 4.0 Διεθνές (CC BY-SA 4.0)
Μέγεθος: 9.9 MB


